THE topic of brain drain has been increasingly becoming the talk of the town for Malaysians during the last few years. However, mass media and researchers have been highlighting that this global phenomenon is very real for Malaysia since more than a decade ago. The policymakers were aware of this too.
Already a decade ago, the National Economic Advisory Council (NEAC, 2010) warned the government that the brain drain phenomenon in Malaysia is reaching a dangerous stage where many talents are leaving Malaysia and making it void of a critical mass of highly skilled individuals who are essential to cultivate and develop other talents.
However, the then-government was seen not only indifferent but even hostile toward those who had left Malaysia. As academic literature documents, in 2016, in response to local newspapers reports on Malaysians renouncing their citizenship in large numbers (more than 54,000 between 2010 and 2015), some then-government ministers simply labelled all Malaysians abroad as unpatriotic and suggested that the rest of Malaysians, who do not support the government, should leave the country as well. This is another hallmark of the politics of the past.
However, this government's immaturely emotional response, especially the part about “those who do not support the government”, is rather very reflective of the fundamental idea that EMIR Research has put forward in its earlier publications (see “Brain drain or voting with the feet” and “Transform brain drain into wisdom gain”) --- Malaysians are simply voting with their feet! They are voting with their feet against the government that is disattached from the rakyat’s reality. This is very simple and probably all we need to know if we want to reverse the brain drain.
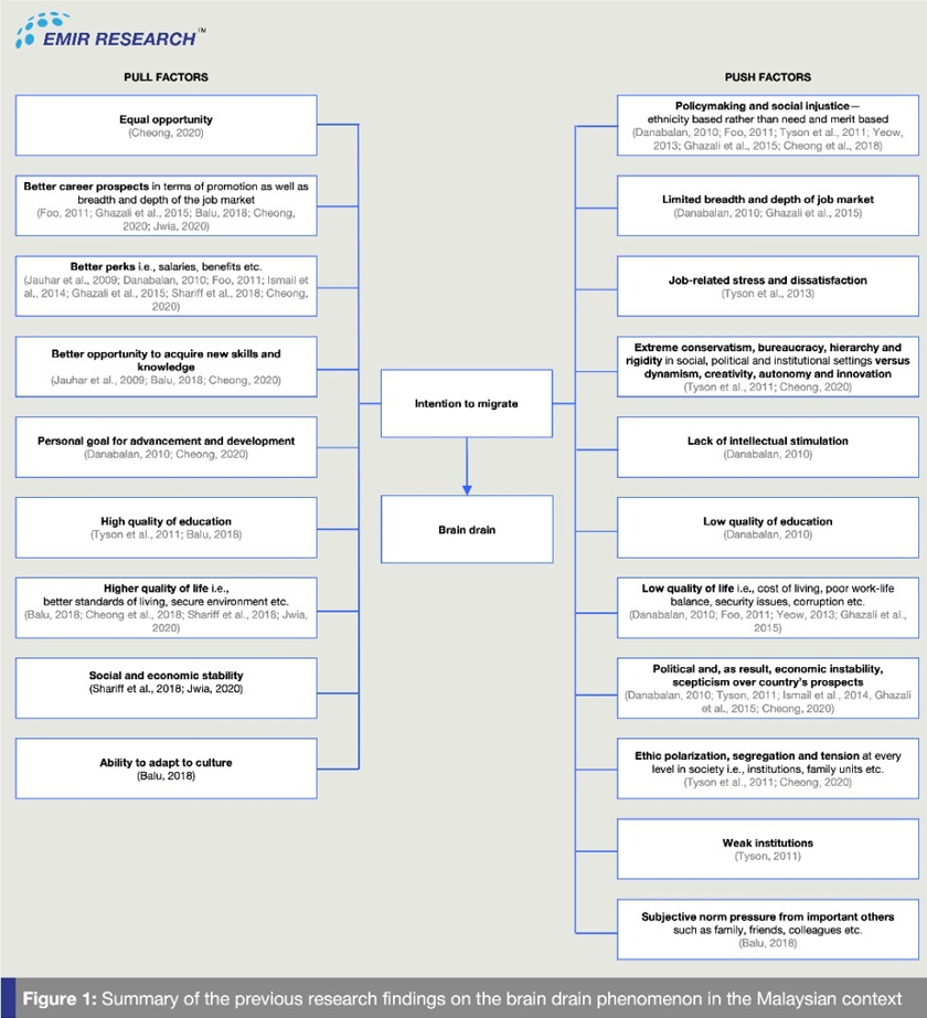
While perusing the accumulated empirical evidence (quantitative and qualitative) on brain drain, specifically in the Malaysian context, from 2009 to 2020, we can find various factors under the so-called pull-push model (Figure 1).
The “push” factors originally come from the home country (Malaysia in this case) and consist of elements that motivate people to leave the country. Here we find factors like unjust policies and social injustice (ethnicity-based rather than need and merit-based); the limited breadth and depth of the job market, job-related stress and dissatisfaction; extreme conservatism, bureaucracy, hierarchy and rigidity in social, political and institutional settings versus dynamism, creativity, autonomy and innovation; lack of intellectual stimulation; low quality of education; low quality of life, i.e., cost of living, poor work-life balance, security issues, corruption etc.; political and, as a result, economic instability, scepticism over country’s prospects (note in Figure 1 how this item consistently surfaced since 2010); ethic polarisation, segregation and tension at every level in society, i.e., institutions, family units etc.; weak institutions; subjective norm pressure from important others such as family, friends or colleagues.
On the other hand, the “pull” factors are what attracts Malaysian abroad. Here we see equal opportunity; better career prospects in terms of promotion as well as breadth and depth of the job market; better perks, i.e., salaries, benefits etc.; better opportunity to acquire new skills and knowledge; the personal goal for advancement and development; the high quality of education; higher quality of life, i.e., better standards of living, secure environment etc.; social and economic stability; ability to adapt to the culture.

Looking at all those factors listed in Figure 1, this is quite a bit to swallow and might seem like an insurmountable task to reverse.
However, if we look at it carefully, the core underlying problem behind all of these factors is poor governance, poor policy planning and/or execution: biased, corrupted, populistic, suboptimal, identity-based, divisive, haphazard, unfair, inconsistent, complacent, incompetent, regressive and simply outdated.
Until this changes, we will not be able to reverse our brain drain.
And while our policymakers, who are stuck in the past, probably do not worry about the brain drain, we better be. Malaysia has fallen way behind on 4IR.
Interestingly, TalentCorp reported digital-related occupation skill mismatch since 2015/2016. As transpires from their Critical Occupation List, occupations requiring high skills and knowledge related to ICT, electronics, engineering, and research have been consistently listed as “hard to fill” since 2015 until now.
In other words, our education was in a hole for almost a decade in terms of its relevance to the fast marching 4IR. Do you think we could address such a gap within a short time? It would take at least one more decade, provided we radically reform our education system today.
Therefore, in a situation like this, returning the lost to the foreign lands high-skilled and talented individuals will become our best bet to jump-start Malaysia’s industry.
Meanwhile, the global empirical research links the persistent brain drain issue with various structural problems for its home country (Figure 3), such as ageing population, low intellectual and academic standards, starvation of talent replacement, low aggregate creative potential, poor governance and policymaking, middle-income trap, low industry development (less breadth and depth), poor quality of life, poor economy, low foreign direct investment, fewer job opportunities and corruption. What does not Malaysia have out of this list by now?

Sad enough, most of the above factors lead to even more brain drain. Unsurprisingly, our brain drain has been growing rather exponentially over the last four decades.
Extrapolating from the reported figures over the past years ranging from 1980 to 2019 (World Bank, 2011; Foo, 2011; United Nations Population Division, 2019), Figure 3 reconstructs the long-term trend.

From Figure 3, we observe not a linear but rather an exponential increase in the number of individuals, including high-skilled, leaving Malaysia over the last 40 years.
The projected figures indicate that by 2022 global Malaysian diaspora should be around 2 million, while the highly skilled 25 years old and above category probably constitutes about half a million by now.
According to the same estimates, slightly over a million Malaysian-born individuals live in Singapore (about 50 per cent of the total Malaysian diaspora worldwide), out of which close to a quarter of a million are highly skilled individuals.
Of course, the geographic proximity of such a highly developed nation as Singapore makes it a perfect destination for migration. And it also makes it easier for Singapore to headhunt our brainiest compatriots.
And there is hardly anything we can do about this unless we seriously change how the future of our country is shaped --- the policymaking and governance process.
Noteworthy, as revealed in the details of the yearly Critical Occupation List by TalentCorp, the vacancies for occupations that require high skills and knowledge related to ICT, electronics, engineering, and research are difficult to fill even when the employers offer higher salaries to attract the critical talents. Also, as some employers disclose, there is steep competition for these critical occupations from abroad.
In other words, for the Malaysian brain drain, this is no longer even about the high salaries. Even though an attractive salary could be one of the major factors, undoubtedly impacting many spheres of the individual’s life. However, how about general climate and culture, lack of innovation, lack of excitement from newness and progressiveness, lack of meritocracy, but overabound of complacency, corruption, social injustice and outright racism at times etc.?
Remember again, the Malaysian brain drain is voting with the feet against the overall Malaysian setup of governance and policymaking, which is the single most critical variable we need to change before we see everything else start falling into place, not only brain drain.
Dr Rais Hussin and Dr Margarita Peredaryenko are part of the research team at EMIR Research, an independent think tank focused on strategic policy recommendations based on rigorous research.
** The views and opinions expressed in this article are those of the author(s) and do not necessarily reflect the position of Astro AWANI.
Already a decade ago, the National Economic Advisory Council (NEAC, 2010) warned the government that the brain drain phenomenon in Malaysia is reaching a dangerous stage where many talents are leaving Malaysia and making it void of a critical mass of highly skilled individuals who are essential to cultivate and develop other talents.
However, the then-government was seen not only indifferent but even hostile toward those who had left Malaysia. As academic literature documents, in 2016, in response to local newspapers reports on Malaysians renouncing their citizenship in large numbers (more than 54,000 between 2010 and 2015), some then-government ministers simply labelled all Malaysians abroad as unpatriotic and suggested that the rest of Malaysians, who do not support the government, should leave the country as well. This is another hallmark of the politics of the past.
However, this government's immaturely emotional response, especially the part about “those who do not support the government”, is rather very reflective of the fundamental idea that EMIR Research has put forward in its earlier publications (see “Brain drain or voting with the feet” and “Transform brain drain into wisdom gain”) --- Malaysians are simply voting with their feet! They are voting with their feet against the government that is disattached from the rakyat’s reality. This is very simple and probably all we need to know if we want to reverse the brain drain.
While perusing the accumulated empirical evidence (quantitative and qualitative) on brain drain, specifically in the Malaysian context, from 2009 to 2020, we can find various factors under the so-called pull-push model (Figure 1).
The “push” factors originally come from the home country (Malaysia in this case) and consist of elements that motivate people to leave the country. Here we find factors like unjust policies and social injustice (ethnicity-based rather than need and merit-based); the limited breadth and depth of the job market, job-related stress and dissatisfaction; extreme conservatism, bureaucracy, hierarchy and rigidity in social, political and institutional settings versus dynamism, creativity, autonomy and innovation; lack of intellectual stimulation; low quality of education; low quality of life, i.e., cost of living, poor work-life balance, security issues, corruption etc.; political and, as a result, economic instability, scepticism over country’s prospects (note in Figure 1 how this item consistently surfaced since 2010); ethic polarisation, segregation and tension at every level in society, i.e., institutions, family units etc.; weak institutions; subjective norm pressure from important others such as family, friends or colleagues.
On the other hand, the “pull” factors are what attracts Malaysian abroad. Here we see equal opportunity; better career prospects in terms of promotion as well as breadth and depth of the job market; better perks, i.e., salaries, benefits etc.; better opportunity to acquire new skills and knowledge; the personal goal for advancement and development; the high quality of education; higher quality of life, i.e., better standards of living, secure environment etc.; social and economic stability; ability to adapt to the culture.

Looking at all those factors listed in Figure 1, this is quite a bit to swallow and might seem like an insurmountable task to reverse.
However, if we look at it carefully, the core underlying problem behind all of these factors is poor governance, poor policy planning and/or execution: biased, corrupted, populistic, suboptimal, identity-based, divisive, haphazard, unfair, inconsistent, complacent, incompetent, regressive and simply outdated.
Until this changes, we will not be able to reverse our brain drain.
And while our policymakers, who are stuck in the past, probably do not worry about the brain drain, we better be. Malaysia has fallen way behind on 4IR.
Interestingly, TalentCorp reported digital-related occupation skill mismatch since 2015/2016. As transpires from their Critical Occupation List, occupations requiring high skills and knowledge related to ICT, electronics, engineering, and research have been consistently listed as “hard to fill” since 2015 until now.
In other words, our education was in a hole for almost a decade in terms of its relevance to the fast marching 4IR. Do you think we could address such a gap within a short time? It would take at least one more decade, provided we radically reform our education system today.
Therefore, in a situation like this, returning the lost to the foreign lands high-skilled and talented individuals will become our best bet to jump-start Malaysia’s industry.
Meanwhile, the global empirical research links the persistent brain drain issue with various structural problems for its home country (Figure 3), such as ageing population, low intellectual and academic standards, starvation of talent replacement, low aggregate creative potential, poor governance and policymaking, middle-income trap, low industry development (less breadth and depth), poor quality of life, poor economy, low foreign direct investment, fewer job opportunities and corruption. What does not Malaysia have out of this list by now?

Sad enough, most of the above factors lead to even more brain drain. Unsurprisingly, our brain drain has been growing rather exponentially over the last four decades.
Extrapolating from the reported figures over the past years ranging from 1980 to 2019 (World Bank, 2011; Foo, 2011; United Nations Population Division, 2019), Figure 3 reconstructs the long-term trend.

From Figure 3, we observe not a linear but rather an exponential increase in the number of individuals, including high-skilled, leaving Malaysia over the last 40 years.
The projected figures indicate that by 2022 global Malaysian diaspora should be around 2 million, while the highly skilled 25 years old and above category probably constitutes about half a million by now.
According to the same estimates, slightly over a million Malaysian-born individuals live in Singapore (about 50 per cent of the total Malaysian diaspora worldwide), out of which close to a quarter of a million are highly skilled individuals.
Of course, the geographic proximity of such a highly developed nation as Singapore makes it a perfect destination for migration. And it also makes it easier for Singapore to headhunt our brainiest compatriots.
And there is hardly anything we can do about this unless we seriously change how the future of our country is shaped --- the policymaking and governance process.
Noteworthy, as revealed in the details of the yearly Critical Occupation List by TalentCorp, the vacancies for occupations that require high skills and knowledge related to ICT, electronics, engineering, and research are difficult to fill even when the employers offer higher salaries to attract the critical talents. Also, as some employers disclose, there is steep competition for these critical occupations from abroad.
In other words, for the Malaysian brain drain, this is no longer even about the high salaries. Even though an attractive salary could be one of the major factors, undoubtedly impacting many spheres of the individual’s life. However, how about general climate and culture, lack of innovation, lack of excitement from newness and progressiveness, lack of meritocracy, but overabound of complacency, corruption, social injustice and outright racism at times etc.?
Remember again, the Malaysian brain drain is voting with the feet against the overall Malaysian setup of governance and policymaking, which is the single most critical variable we need to change before we see everything else start falling into place, not only brain drain.
Dr Rais Hussin and Dr Margarita Peredaryenko are part of the research team at EMIR Research, an independent think tank focused on strategic policy recommendations based on rigorous research.
** The views and opinions expressed in this article are those of the author(s) and do not necessarily reflect the position of Astro AWANI.
Advertisement